跳到主要內容區
學務處首頁
|
靜宜大學
|
網站導覽
|
登入管理
|
聯絡信箱
Menu
學生事務處
特殊教育學生資源中心
住宿服務中心
學生成就中心
原住民族學生資源中心
校園安全暨生活輔導中心
本功能需使用支援JavaScript之瀏覽器才能正常操作
公告訊息
校內訊息
校外訊息
單位介紹
單位願景
業務介紹
業務職掌
諮商輔導
學生個別諮商輔導
專任輔導人員介紹
兼任輔導人員介紹
初次晤談及諮商排班表
心理健康推廣活動
性別平等教育
輔導媒材暨心理測驗
相關表單下載
外部資源連結
自殺防治
班會教材
心衛文宣
靜宜知音電子報(已停刊)
醫療服務
特約醫院
駐校身心科醫生諮詢服務
心衛資源
醫療網站
一般診所
自主健康管理
傷病處遇服務
意外傷病處置
傷病處理流程
醫療器材借用
特殊個案追蹤及輔導計畫
健康檢查服務
教職員工健檢
新進人員體格檢查
學生健康檢查
團體衛教相關資訊
職場衛教
最新消息
衛教資源
傳染病熱門話題
傳染病防治
愛滋病諮詢服務與宣導
M痘防治
『健康談性愛』專區
Healthy Sex Talk Corner
狂犬病防疫
預防登革熱
流感防疫
諾羅病毒防治
結核病防治
水痘防治
非洲豬瘟防治
急救資訊介紹
114-1校園AED分布圖
教育訓練
急救小常識
健康促進活動
115年度
114年度
113年度
112年度
111年度
109-110年度
108年度
107年度
健康主題資訊
健康飲食
減糖增健康
體位控制
疾病預防
視力保健
規律運動
菸酒防制與服務
性教育(含愛滋病防治)
相關連結
預防熱傷害
長照關懷
經期保健
餐飲衛生管理
校園餐飲店介紹
餐飲衛生檢查
校園食物異常處理流程
餐飲衛生與安全資訊
健康校園 Follow Me
健康靜宜服務總覽
健康管理
諮商輔導
運動健身
校園餐飲
校園安全
服務單位
績優導師遴選專區
獲獎名單
章則辦法
諮康中心IG粉絲專頁
諮康中心 FB粉絲專頁
English Information
Personal Counseling Appointment
PU Mental Health Pamphlet
Mental Wellness Activities
Suicide Prevention Hotline (1925)
Community Mental Health Services
特教輔導(資源教室)
首頁
健康檢查服務
學生健康檢查
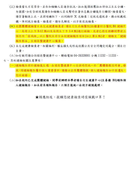
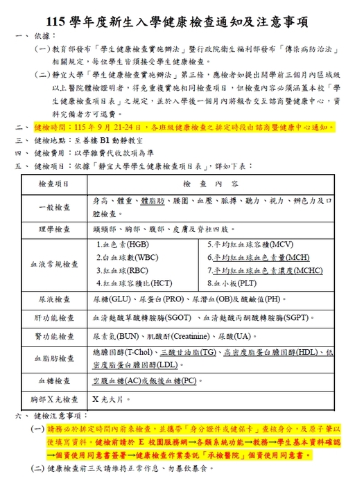
115學年度新生入學健康檢查通知及注意事項
115-1大一新生健康檢查注意事項.docx
瀏覽數:
友善列印
Close (Esc)
Share
Toggle fullscreen
Zoom in/out
Previous (arrow left)
Next (arrow right)